校长信箱
招生报名
首页
九游娱乐app下载
南实快讯
九游娱乐官方最新版
南实概况
学校简介
管理团队
办事指南
办学特色
综合荣誉
高考动态
南实党建
党史学习
党建思想
党建动态
招生专栏
新高一招生
补习招生
高校招生
教师空间
教师风采
教学科研
教师培训
教研组
学生空间
德育管理
心灵港湾
年级动态
高2023级
高2024级
高2022级
补习年级
对外交流
交流互访
国际留学
后勤安全
安全稳定
后勤保障
信息公开
招聘专栏
招聘公告
成绩公示
结果公示
党史学习
党建思想
党建动态
首页
>
南实党建
>
党建动态
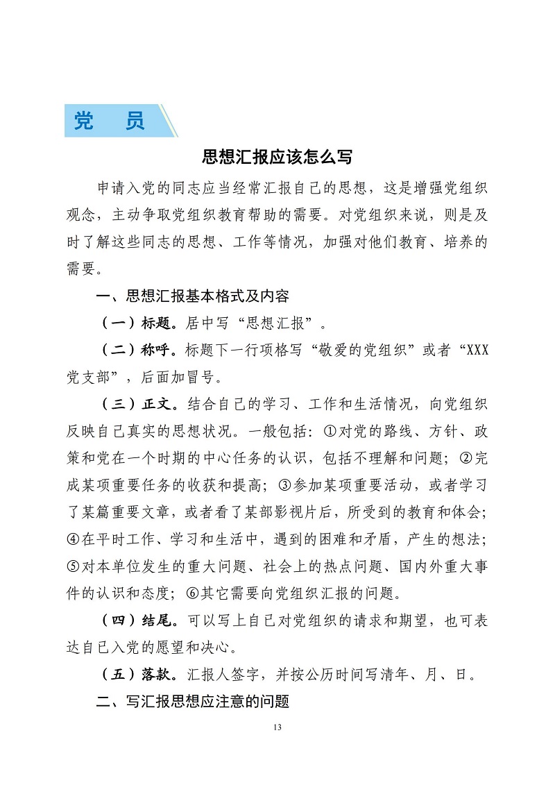
党建工作简报 第三期(总第3期)
发布时间:2022-06-28
阅读:10963
文章来源:九游娱乐
撰文:邓楠楠
图片:邓楠楠
审核:李芝猛
上传:邓楠楠
上一篇:
党建工作简报 第四期(总第4期)
下一篇:
党建工作简报 第二期(总第2期)
返回列表
九游平台-九游(中国)一站式服务平台
|
米兰游戏官方网站(中国)米兰有限公司官网
|
KY.COM-开元(中国)
|
星空平台-星空(中国)
|
开云网页版-开云(中国)官方在线登录
|
开云在线登录-开云(中国)
|
KY.COM开元体育(中国)科技公司
|
MK体育-MK(中国)
|